Thread #2973477
HomeIndexCatalogAll ThreadsNew ThreadReply
H
Previous Thread: >>2952647

Here we discuss microcontrollers (MCUs), single board computers (SBCs), and their accessories, such as Atmel mega and tiny AVRs (Arduinos), PICs, ARM boards such as blue/black pill STM32, ESP8266/32s, RP2040, Raspberry Pi, and others.

For general electronics questions (power supplies, level shifting, motor driving, etc.) please ask /ohm/.

>where can I find verified quality microcontrollers and other electronic sensors or parts
digikey.com
mouser.com
arrow.com
newark.com

>but that's too expensive
aliexpress.com (many parts here are fake, particularly specific parts out of stock in the above sites)
lcsc.com

>I need a part that does X and Y, with Z specifications. How can I find it?
use DigiKey's or Octopart's parametric part search. Then purchase from one of the sellers listed above.

>how do I get started with microcontrollers, where should I start?
There is no defined starting point, grab a book and start reading or buy an arduino off ebay/amazon and start messing around. There are a plethora of examples online to get started.

>resources:
https://github.com/kitspace/awesome-electronics

>RISC-V microcontroller list:
https://codeberg.org/20-100/Awesome_RISC-V/raw/branch/master/RISC-V_MCU_development_boards.pdf
+Showing all 64 replies.
>>
>>2973477
The Apple IIe, Commodore 64, and Atari 800 XL only have a single board. That count?

How about the Cardputer?
>>
>>2973488
>Cardputer
It's missing a flashlight and VTech logo.
>>
There was a kit people could use to build a functioning ZX Spectrum from a new PCB, full of new chips, while skipping over a rare part that is not longer manufactured anymore. Apparently the main person that sold the kit has passed away as of December.
>>
>>2973488
Those simple early 8-bit computers were partially made for hobbyists to mess about with programming and other computing novelty, and that's all they're useful for now. So the same market as a raspberry pi.
>>
>>2973477
Relevant news site:
https://linuxgizmos.com/

>>2973556
>and that's all they're useful for now.
This is wrong. About 200 million 6502 cores are made annually.
>So the same market as a raspberry pi.
Also wrong. Half the RPi volume goes to the embedded market.
>>
>>2973567
>This is wrong. About 200 million 6502 cores are made annually.
Those are not the Apple 2, Commodore 64, or Atari "single board computer"s that the OP was talking about, in the same way that an x86 dev-board has different uses to an x86 CPU on a PC or industrial terminal, even if they're the same CPU.
>Half the RPi volume
Fair enough, but what matters is the half of the market of the raspberry pi that's relevant to this general.

>6502
>the embedded market
Aren't the 6502s themselves used for industrial embedded applications in a similar vein to raspberry pis? That just makes them even more similar to one another.
>>
Hell yeah, got the digispark working exactly as intended. It’s David Carne’s ipod TRRS in-line remote protocol, I just took the code and ported it to the tiny85. The details are on archive.org. Just needed a few different pin assignments, and a bit of messing about with the clock frequency and timers. The fast PWM is pretty cool. Anyhow the code uses zero RAM and just 228B of progmem, so let alone a tiny85 it would fit on a tiny13. But I wanted to avoid ICSP and to have something compact to use with a panel-mount USB B socket for power (and ideally programming), soldering USB wires to the 4 pads on a digispark seems like the easiest and cheapest way to go. Since it will also be plugged into my PC, this also gives me the ability to change the programming whenever I want.
>>
>>2973477
What cool new project can I realized with it?
>>
>>2973911
The EPROM? A really long-exposure camera.
>>
>>2973921
Tell me more, friend.
>>
>>2973923
The window in the EPROM chip is used to erase the memory (sets it to all 1s I believe) so if you write all zeroes and expose it to an image, you’ll be able to read the image back from the erasure pattern. You could just do a fixed exposure and read the bits afterwards, but I’d read it continuously to see how long it takes each bit/pixel to change, and use that as brightness information. Arguably you could extract temporal information too, making a video from all of the pixel changes each sample. It will be very slow though.

People have done similar things with DRAM chips by removing their lids, but they’re much faster. Because DRAM cells need to be refreshed constantly to keep the data stored, if you shine light on the cells it will cause them to drain light faster, and so flip their bits faster. I think. Probably pretty tough to delid a modern epoxy encapsulated DRAM IC without breaking the bond-wires though, I’m guessing they did it on ceramic or metal hermetic packages, the ones with the gold soldered-on lids.
>>
I am intrigued enough by the new PIC32CM PL10 series from Microchip to have the dev board on order (and I already have some chips but my jtag tooling is old and crappy enough that I need an adapter for SWD) but besides the neat factor of having an M0+ core and AVR peripherals and pinout wth the weirdness of PIC32 branding, I'm not sure who this is really for. If I got stuck with sustaining work on an AVR design and needed to move to a more modern chip, I'd just go to a more modern AVR. If I were doing a greenfield design, I'm not sure I would pick these over SAMD or STM32. But they sure are neat. It's the sort of thing I would have expected in the PIC32 line maybe two years after the Atmel acquisition, not now.
>>
>>2973992
Micron made a windowed DRAM chip for basic imaging back in the eighties. It was a thing even earlier than that - I remember seeing the trick in "build your own robot" books from the seventies.
>>
how do I get a job doing this stuff I built the 8-bit breadboard computer I don’t want to build websites anymore that shit is so boring. I’m learning kicad and about programming microcontrollers, and FPGAs. How do I start paying my rent? If I make something like this guy did is that enough to get me a job?
https://github.com/Nicholas-L-Johnson/flip-card
>>
>>2974282
Learn to write a good cover letter where you basically say that in corporatese. People usually land in embedded in early mid career anyway; they complain the median age in the field is something like 50 but I remember it being that way in 1999. It's always been a bit of a domain of greybeards.
In bigger organizations there will be a hardware/software split so you should decide where you want to specialize.
>>
>>2974404
>People usually land in embedded in early mid career anyway
Not that Anon, but is it common for people to be expected to have prior experience in other fields before applying for embedded jobs?
Practically all of the guys whom I went to college with, including me, did their internship in industrial maintenance and/or automation (PLC programming) work. I remember programming microcontrollers in college, and I know some of my professors in college said they had done some embedded systems programming work for large companies (programming PICs, AVRs, x86's and other stuff like that), but I just found it kind of odd I haven't seen many listings for internship positions for embedded systems programmers, and that most listings in my area look for full-time, regular workers with a degree (usually with prior experience in embedded systems programming), rather than for interns.
>>
>>2974655
The internships are out there, but it's going to vary a lot by geographical region. In parts of the country with a lot of manufacturing, the modal EE is a PLC jockey, and especially the second and third tier schools are very strongly oriented towards feeding that segment of industry.

People wind up in embedded from all kinds of backgrounds.
>>
The AI shortage is officially fucking up my supply chain. A SBC I depend on has been out of stock for month. Contacting the manufacturer resulted in a quote for 3 times the previous price and a 10 week lead time
>>
new to pi's and just found out the zero 2 comes with mini? instead of micro? hdmi like the pi 5 as well as micro usb instead of usb c

wish i paid more attention before waiting 3 weeks for them to arrive from aliexpress
>>
>>2975089
The extra small form factors are kinda a weird thing. At least from a perspective of whether it gets a place on a desk as an appliance, or whether it floats around like some kind of dongle on a cable. A part of me wants something that simply installs in an ATX case, even if it's mostly empty space inside. I can put other things in there, and I don't have to worry about it getting crushed or lost.
>>
Does anyone have any recommendations for intermediate and advanced FPGA design courses? I'm willing to pay for them if they're good.

I can only find stuff that's extremely basic. Like, "blink an LED using verilog! Wow! You did it :)" and "Learn to reduce boolean logic with a karnaugh map! :)"
I need courses on like, designing, architecting, and implementing digital systems on an FPGA. How, where, when, why to use things like scatter-gather; practical implementation of fixed point arithmetic DSP, how to properly use a DSP unit on an FPGA, how to properly cross clock domains, how/when/why to use elastic buffers and DMAs... Etc.
That level of stuff. I'm trying to do FPGA DSP as a career and the lack of practical implementation guidance is hamstringing me. Yes I know about Gisselquist, but I need more practical guidance.
>>
>>2975479
>wants to start a great FPGA career
>has no initiative to learn stuff himself
Change that attitude. There's no course which makes you a specialist. FPGAs aren't black magic. Dev boards are overpriced, but still affordable.
>>
>>2975479
Get a dev board and they have a bunch of examples. Read the vhdl or whatever code to figure out how it is set-up to do, say, 12-bit wavelet transforms at 1MHz.
>>
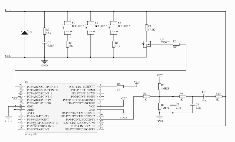
>>2973629
Ah shit. Despite using the same 17.2k pulldown resistor, the voltage dips a lot more when I pull the mic line down than in David's example. Maybe my phone works different to his old-ass ipod shuffle. Shorting the mic line to ground doesn't pause/play like it should if it were being recognised, and the mic line going high again triggers the recognition circuit.

I unplugged the USB from the unit and plugged it into my phone and now the pause/play works. Which is strange, but it's not a solution because the volume control still doesn't work. Maybe I'll have to just solder bodge wires to a pair of sacrificial headphones I bought after all.
>>
>>2975617
Ok the resistances required to change volume are also completely different. Managed to get a 220 ohm resistor to decrease volume instead of the 4.7k resistor stated in the original work, but while 510, 500, and 470 ohm resistors all gave about the same voltage drop as the real button, none worked to increase volume. Zooming in on the waveforms, removing the resistor causes a slow rise, while removing my finger from the button causes a fast rise with a bit of modulation, suggesting some digital signalling. Maybe that's just the same ID signalling that happens on plugin, but the fact that the resistances are different suggests it's an entirely different scheme so I'll be cutting my losses.

So I'm gonna have to ditch the AVR circuit and just cannibalise a pair of shitty apple-clone IEMs.
>>
What can I do to "industrialize" my design ?
Right now, I've got a prototype (waiting for JLCPCB) that I'll be driving with a pico. I'll then pivot to my own RP2040 integration which shouldn't be so hard. I've done it as a student so why not now.

I know about power sanitation and ESD protection and reliability. But what about certification ? Is there a way to know this stuff without paying 200USD for a PDF that's going to add one spec to my list ?
>>
>>2975910
Total certification is sadly out of reach for small creators. To do it entirely by the book would cost tens, maybe hundreds of thousands of dollars. Personally, I have skipped it and just sell my products without certifications at all. I have been doing so for ten years with no trouble except maybe a 0.5% customs rejection rate.

Of course you should make a best effort to be compliant. Have ESD protection on your data lines. Ferrites etc on your power lines. Stuff that you already mentioned. Follow the best practices and recommended support circuits that you'll find in the datasheets of your sensitive components like power supplies and ICs. Only use RoHS-compliant components and PCB manufacturing processes (not leaded HASL).

But as far as actually testing and certifying that compliance, that's a whole other beast and that's what you must skip unless your pockets are very deep and you are confident you can make such an investment back.

Otherwise, there are some administrative stuff you should do that will make your product easier to sell, especially on third-part platforms like Amazon. Get a GTIN (UPC/EAN) code from GS1. Design packaging with basic information on the box like your brand, contact info and all the other boilerplate stuff. Since Amazon requires this info to be fixed to your box, it's not usually enough to have a simple label that you attach, the info must actually be printed onto the box itself. Custom print suppliers can make such boxes for you. Make a website, make a manual, make a simple datasheet, register a company.
>>
>>2975916
Thanks for the information, Anon, but I think my post lacked some.
This product is intended for the company I work at. I deal with their current solution on a monthly basis and know very well what's wrong about it, and what could be done better and cheaper.

This is not the only company I could sell it too, but I'm looking at at least a ~180 kUSD yearly revenue for my company alone. I'm looking at CE, UCLA and UKCA certification, at least. I just want to be prepared for when I present my MVP.
>>
>>2975650
Huh, after adding the inline remote it worked well initially, but after adding extra circuitry it now fails to reliably go down in volume, often it goes up in volume even when I press the down button. I'll experiment with resistors again I guess.
>>
>>2975910
What certifications?

In the US the sdoc for FCC part 15 unintended radiator is pretty easy to do. The chinese test houses will run the tests for less than a thousand dollars.

Full certification on an unlicensed part 15 transmitter, think a chip-down BLE design, can be well under $5K.

If you need a UL listing, that depends on the UL standard. Intertek ("ETL") and other nationally recognized test laboratories are equivalent for regulatory reasons and cheaper if your market doesn't specifically require a UL mark.

CE markings (etc) are self-declared conformance to "all applicable standards" and it's on you to figure out which ones apply, and to get that right. Yes, that's sort of a trap for the small entrant into the market. But that means it's really going to depend on what standards you need to comply to. You used to be able to buy copies of the IEC standards from the Estonians for cheap, if you need to comply with an IEC standard.
>>
>>2975910
I don't know anything about this stuff, but... Depending on what you're making and if you're just going to sell a component to industrial customers, then perhaps you can defer certification to them. You just do some simple measurements to be sure your PCB isn't create anything that rivals a military grade radio jammer, and promise your customers that certification will pass. If they have success, tell that to new potential customers. At least I think that's how our small company does it to keep costs down.
>>
i used to like bvuilding stuff out of electronics, butr anything you can imagine is chinkshit on amazon. Wifi Relays, thermometer displays, all kinds of ideas I have can be purchased for like 10 bucks and so I don't build much anymore
>>
>>2976324
make a kilowatt-class GaN motor driver with full field-oriented-control support, high-frequency injection, and can read a variety of analogue and digital encoders
>>
>>2973477
please explain how this is not electronics.
>>
>>2976374
I have no need for that. I will be rigging up some kind of overload/soft start for my dust collector soon though.
>>
>>2976410
Because nuanced questions about programming can easily go on for dozens of posts, which would clog up the electronics general. Discussion about registers and pointers might better fit on /g/, but it’s a speeding cesspit with little knowledge of the peculiarities of embedded development, so /diy/ it is. This is a containment thread.
>>
>>2976410
There's overlap, but people who specialize in micros are unlikely to specialize in stuff like analog circuit design and vice versa.
>>2976483
/g/ has been a steaming pile of shit ever since it got colonized hard by /pol/ and AI shitters. It's hardly moderated and most of the actual smart people left years ago.
>>
can any of these run x86 64 bit yet?
>>
>>2976679
What for?
>>
>>2976603
The AI stuff is pretty interesting if you do want to run a local model, though I think most uses are generating porn or to “vibe-code”. I just want something to bounce ideas off and to figure out the keywords I don’t know to search, without being a botnet. But you need a fair bit of memory for that sort of general knowledge llm. The linux general and pc building general will always be useful though.
>>
>>2976683
I want to run a program called Max MSP on windows on a small portable, possibly pocket sized form factor.
>>
>>2976882
Get a RDP client for your favorite phone.
>>
>>2976314
UKCA which is CE
CE, including EMC, RoHS, WEEE.
I don't need RF for the current application, but for IP reasons in my country, I probably need to hit consumer market (which will require RF) before, or else my company could argue for scope encroachment and steal my design. So, RF.

Also, any US cert to get UL.
>>
>>2973477
Does anyone know of SBCs with analog-to-digital converters? Or how to make them sense analog things. I want to make a data logger for some sound measurements. Should I just buy a cheap orange-pi and one of pic-related?
>>
>>2975479
Electrical Engineering graduation?
Buy a dev board and pirate some books. You start with the basic digital circuits..
>>
>>2973477
>reblogged from /ohm/
i need to generate anywhere from 0 to 16 PWM signals at a fixed 50% duty cycle at a fixed frequency that might range anywhere from 200 KHz to 2 MHz. for 2 or more active PWM signals, i want them phase shifted to be spaced out equally.
>2 channels = 180 degree shift
>6 channels = 60 degree shift
>13 channels = 27.7 degree shift
>etc.
the accuracy/precision of this isn't critically important. are there any ICs that can do this, or should i just commit to buying a cheap FPGA and learning how to program FPGAs?
>what is this for?
an external clock signal on a multi-phase buck converter.
>>
>>2977023
I'd check out PIC microcontrollers, there are with some builtin PWM. Some in my drawer have 4 IO pins multiplexed with the PWM circuitry. Mine are quite old and cheap, probably there are newer or versions dedicated for this.

>fixed 50% duty cycle and fixed frequency
Not PWM then innit? Just use a ring counter?
>>
>>2977054
>ring counter
I mean, a shift register.
>>
>>2977054
>>2977023
https://www.falstad.com/circuit/circuitjs.html?ctz=CQAgDOB0YzCsIBMB2SyWMQDgCx0QMwCMBBAnFiHBAtVQKYC0RRAUEXAgYiGQGy8B-cOHackYSsMRwhAmqwDuIIthWqJlFjzBKQBMDkH7cx3cvQQifCJbN6cWCMNnP5Y2jeM2p80Ry5TYRxHM1ELRDcQO25w6Mj9HUS4qNjhc00VNUjKRBwIDNjVSli8gr0CU2KTIzK41yzKBrrCnjqcpHy4jrrK2q7C0zrmgYq2rsZQltYAJRBJ3ImiEM6CpBAuhDWwSDg9aulJewirLz5ZFS8Mg4Fq5ndlAyNhJ-nrOMcoz7eHkHO5P4Xe6iACSIliUQKuyorAAso0fgjGHwjBBELs4fpDIjXsjUUgMfDvsDiSiROi9vD-ojqXjyRiAPYqMh-fH5ChUKBEERsJkoVkidlNLkqDZISholkQAyiIA
>>
>>2977056
This one uses a counter and a demux:
https://www.falstad.com/circuit/circuitjs.html?ctz=CQAgDOB0YzCsIBMB2SyWMQDgCx0QMwCMBBAnFiHBAtVQKYC0RRAUAEoiM6WI4TMcOJP3BIQohBGmQ4rIlgSMAbHGVjG+StKSsA7l1XqB6HWA5dTGqyuE7JYmXKLLhjAssouuBMMO8QwlJUIQBmAIYANgDO9OD6Pp4g3twwycYJqRAp-AIEiPEGWT4FtiWFhm75lenSma61XDyN5kXNLgLNfHVF3cnI6ppkBUQDFYwYjUMjyj2GfFPKC6MZRUv+Y9P9q1yTHbvoyUQFrQcFWAJ9F+NXl6Ir41ogZINwx887mtggDZrvDacvpRqn8CtVAU8BG8TvEAPZiAESMAUEJgSBEMRseGICCI-goqTo5LiBTxIA
Both circuits divide the output frequency by N so you need a input clock of N*F
>>
>>2977056
>>2977057
thanks for that. i did think about doing it in hardware but i don't think there's an easy way of handling the variable number of channels without having a mess of a circuit? obviously the circuit looks a lot different if one day i'm running 7 channels with phase offset and the next day i might need 13 channels with phase offset?
>this sounds retarded
it's for a battery charger that could charge anywhere from 1 battery to 16 batteries simultaneously. each battery has its own buck converter, and i want the buck converters synchronized with phase offsets to reduce the stress on the power source and the input capacitors.
>>
>>2977082
Why bother with that fine level of detail? Why not keep one/some of them ON and sweep them at a rate that doesn't cause problems? It'll be slower sure but way simpler.
>i did think about doing it in hardware
You can program something like that with almost arbitrary phase in a FPGA or in a MCU like the PICs I've mentioned. Some of the "dsPIC" series are good for that kind of thing, but I think one with sufficient speed and I/O pins will work too.

You can do the adder/mux thing with 74HCxx family of chips, which are super cheap and robust.
>>
>>2977083
NTA but I looked into using an MCU’s timer. If you used an MCU with a fast clock (e.g. 133MHz on the RP2040) then at the full 2MHz you wouldn’t get a fine enough phase offset for 15 outputs to be equally spaced to within a decent margin. Say, you’d effectively have a sawtooth-wave counter counting up to 33 and back down to zero to get 2MHz, toggling outputs to turn on and off when they’re equal to certain values. Unless you can run significantly faster internal oscillators, DDS chips like the Si5351 seem to be the way.

Or a twisted ring counter with a digital MUX IC to set the size of the ring, you’d get perfect phase offset from that, the question is how accurate and precise you need the frequency to be. A counter output from an MCU would be stable and accurate, while a free-running adjustable RC oscillator could be very finely adjustable, but if you need both of those parameters you might find yourself using a DDS IC like an Si5351 anyway.
>>
>>2977111
you can "brute force" with a wave table too.
>>
>>2977082
How about writing a program to generate an assembly file with pure instructions to toggle the GPIOs at exact times and filling the time in between with NOP
As long as you don't have to change it on the go
>>
>>2977216
>>2977122
that is a wavetable sir.
>>
>Looking into getting an ESP32 because Arduino is €6 per Pro Micro and heard they're cheaper
>Look at AE
>They're just as expensive as Pro Micros
>>
>>2977431
If you want native USB like the pro micro, you’ll be paying even more for an ESP32S2 or C6 or whatever. But in return you do get like 500kB of RAM and over 100MHz clock speed, two cores, wifi and bluetooth, and a decent amount of smart home automation library baggage if you want it.
>>
>>2977431
>>2977645
raspberry pico sirs... cheap as arduino
>>
>>2977749
…but has like 100 times the power.
>>
Did anyone find out yet whether the pico can do full USB bandwidth? It only has USB full speed, of course.
>>
I'm gonna make a 0.6W solar panel battery powered device with a LoRa radio, and a shitty camera sensor and then install it on my daily evening walk and program it to randomly take pictures of people and transmit them home (i have a receiver on a pole at my house)
How likely is it that i am going to have police called when someone finds my "alarm clock"
>>
>>2977872
Photos over LoRa? Sounds slower than SSTV.
>>
>>2977645
NTA, but is there a reference charts over the ESP32 devkits (appearance/feature set)?
Don't want to get scammed like how some AE shops advertise Arduino Pro Nanos/Mini as Pro Micros.

Reply to Thread #2973477


Supported: JPG, PNG, GIF, WebP, WebM, MP4, MP3 (max 4MB)